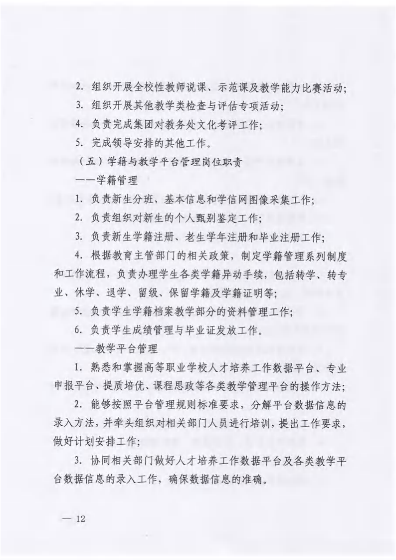
在线查询
在线报名
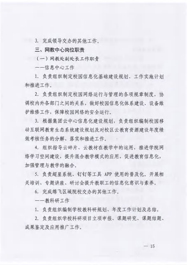
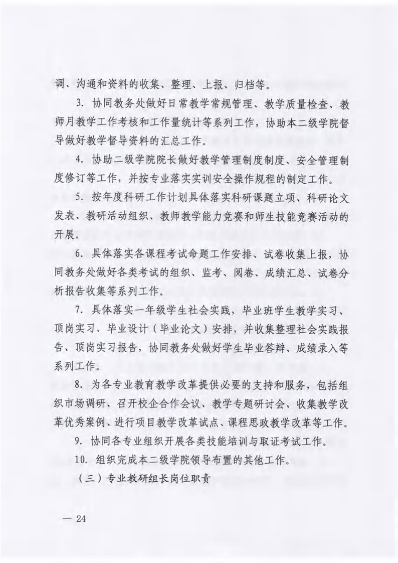
官方抖音
官方微博
官方微信
学院VR
神彩app下载首页
神彩app下载学院概况
学院简介
集团简介
集团领导
学院领导
组织架构
育人模式
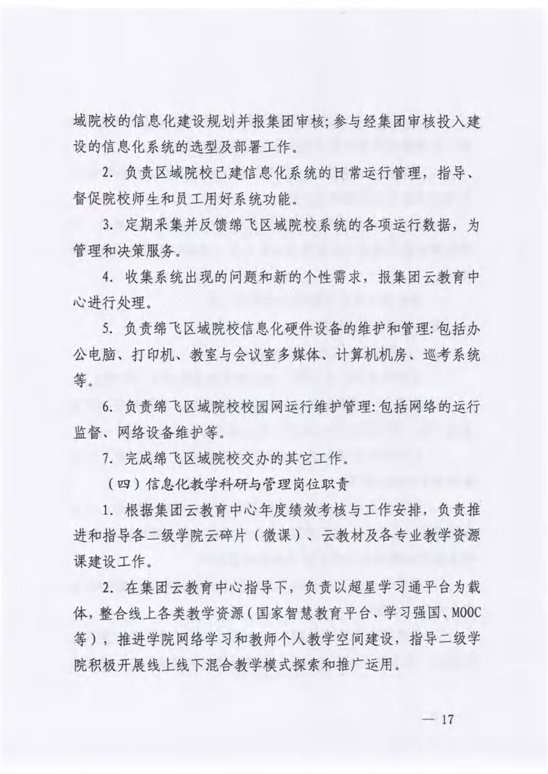
神彩app下载党建工作
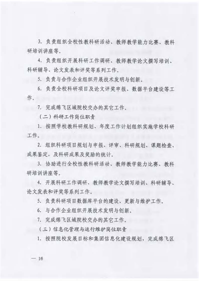
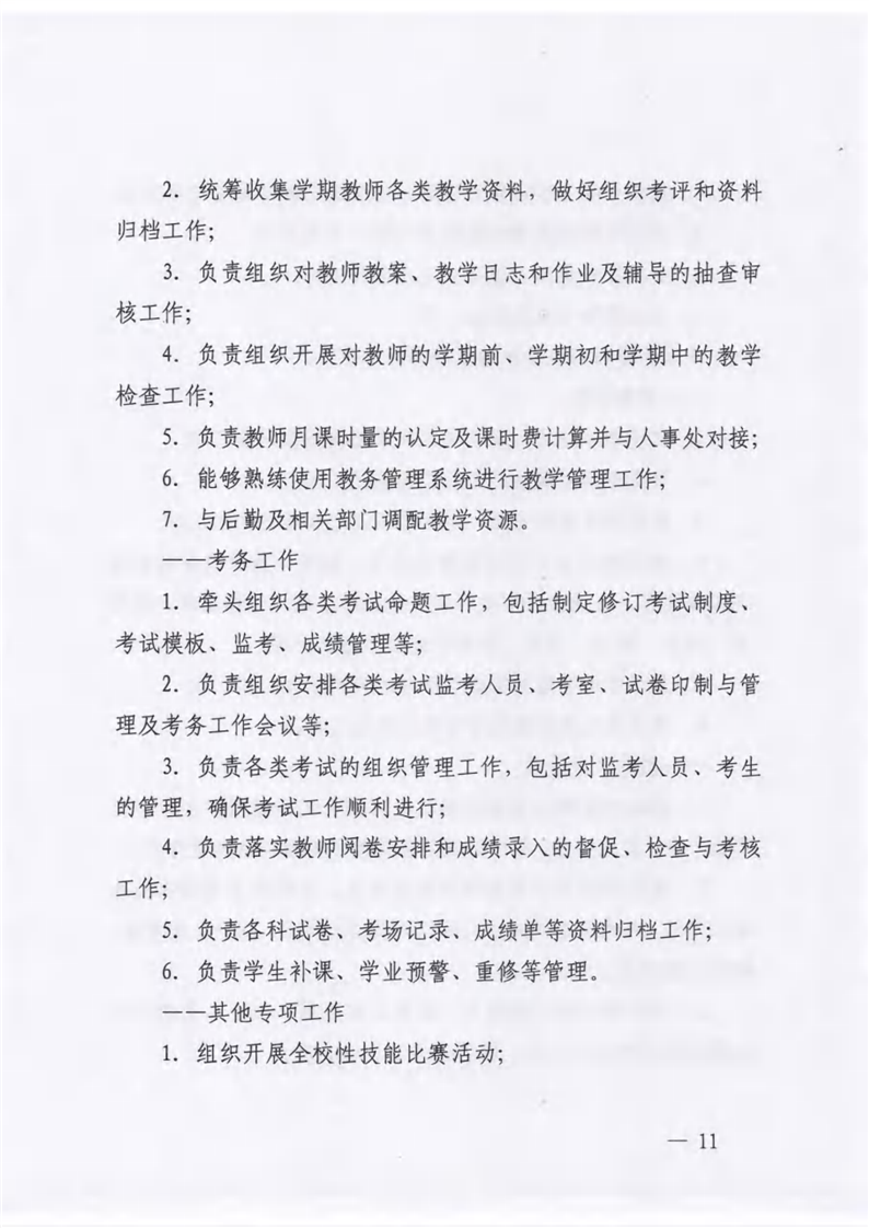
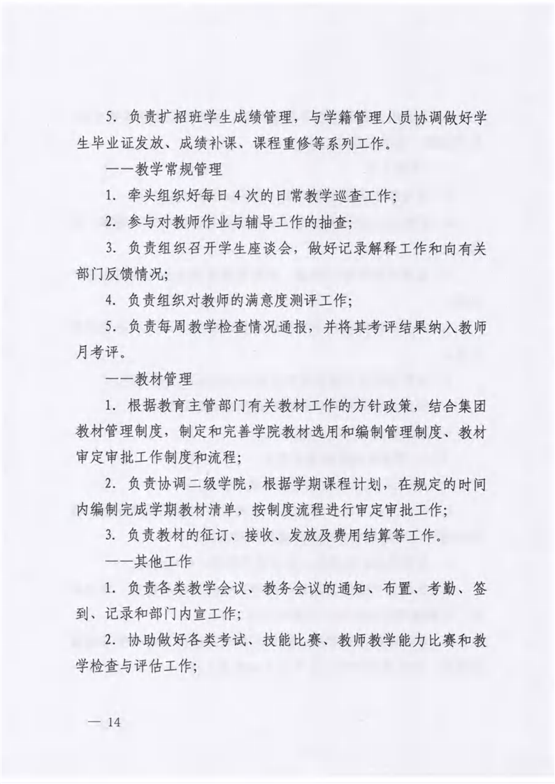
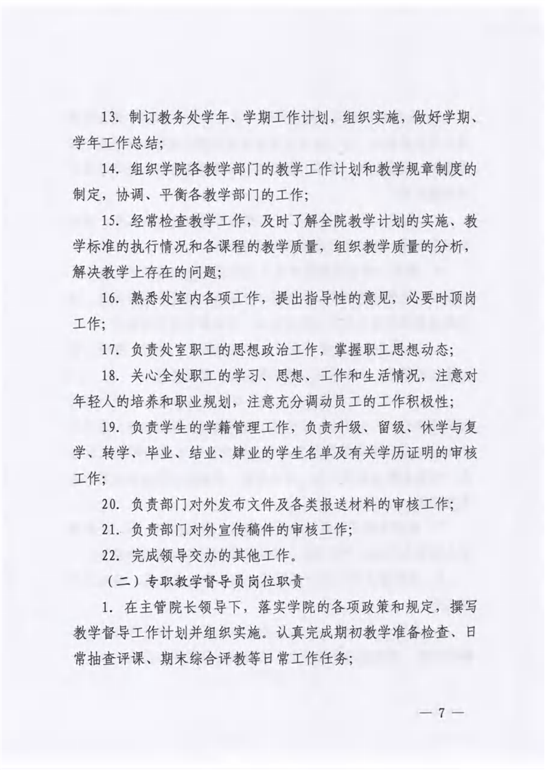
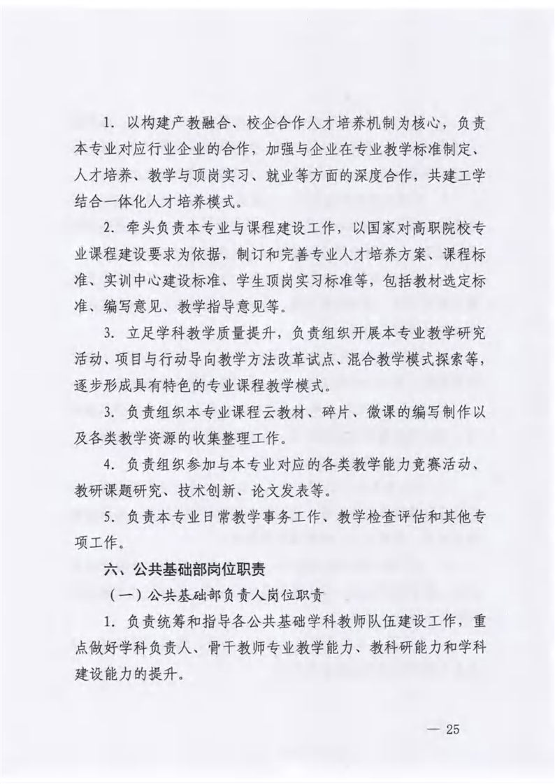
教学科研
科学研究
教学制度建设
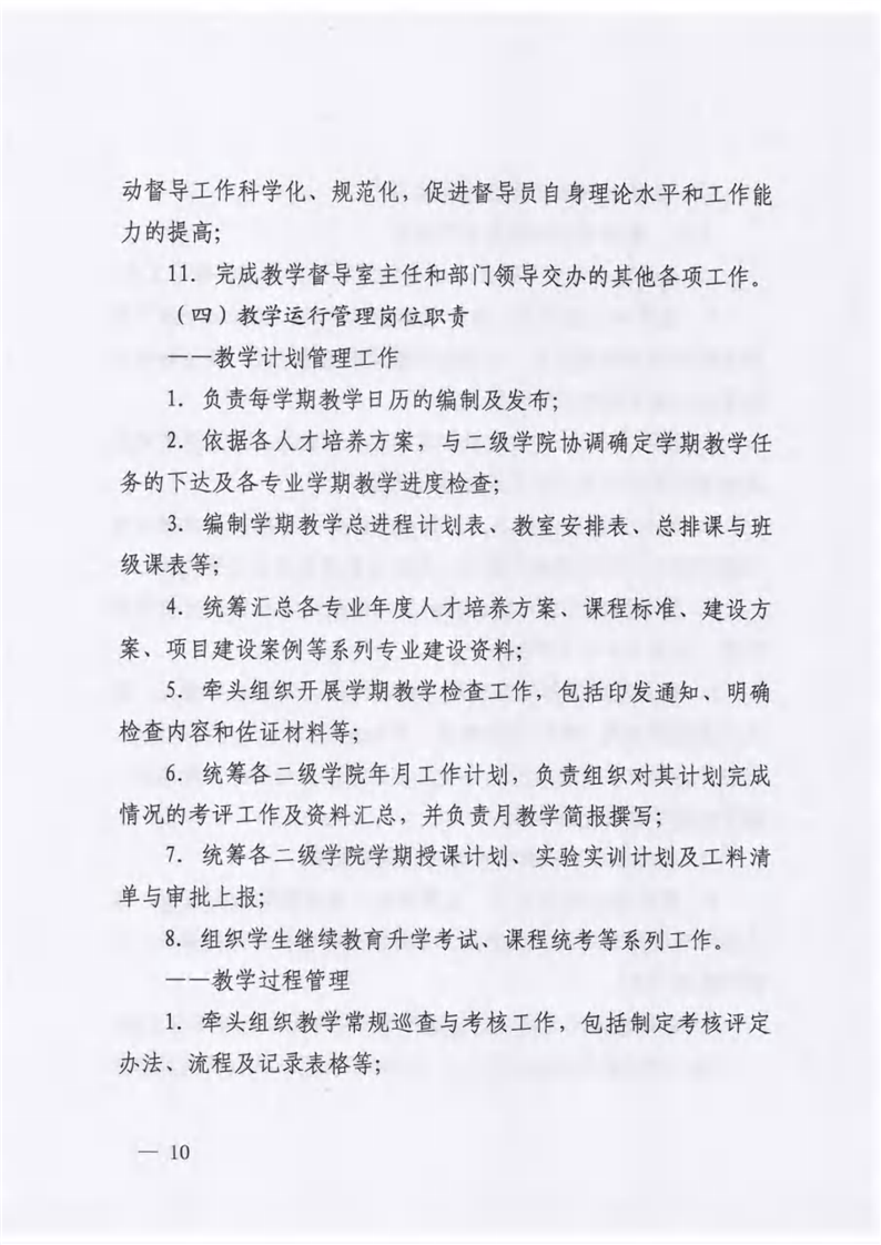
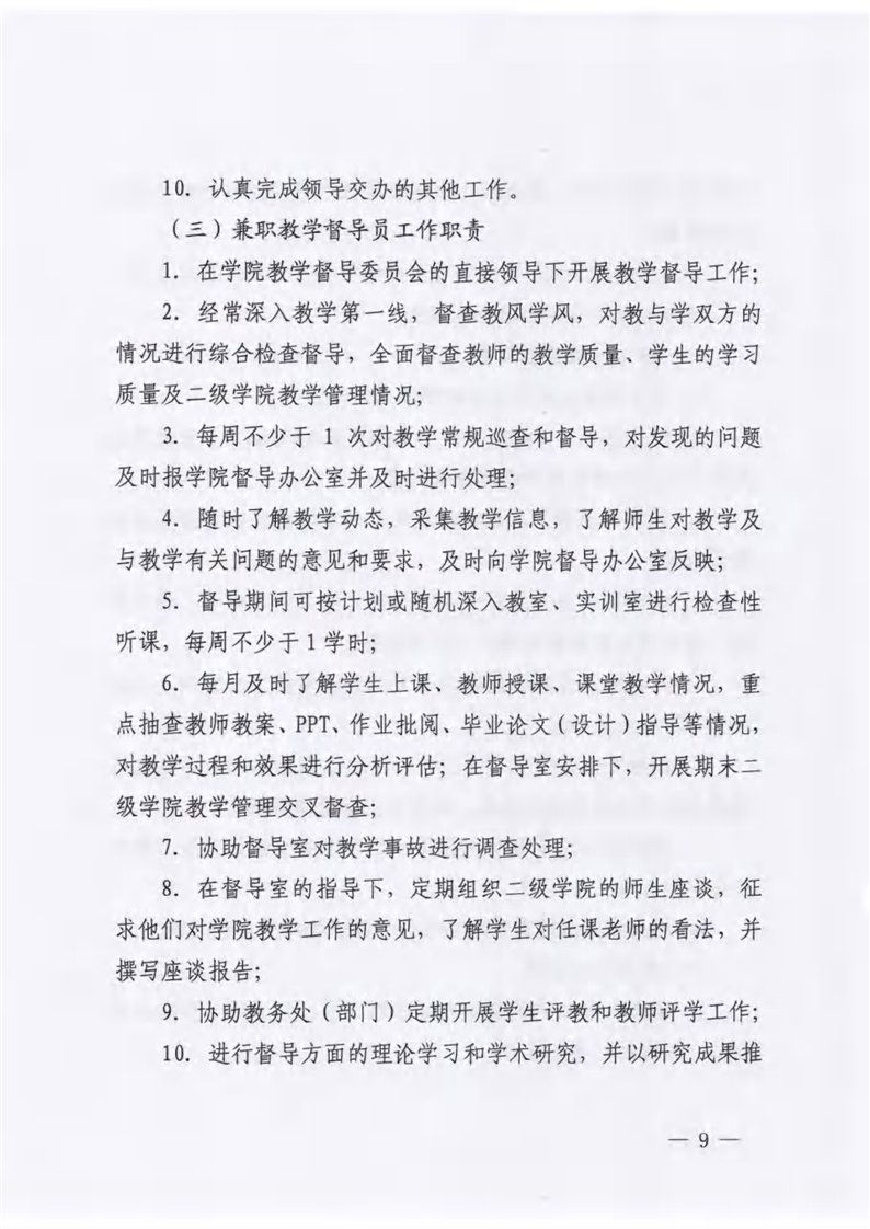
教学管理运行
教学质量保障
职业教育活动周
人才培育方案
教师发展
学生工作
信息发布
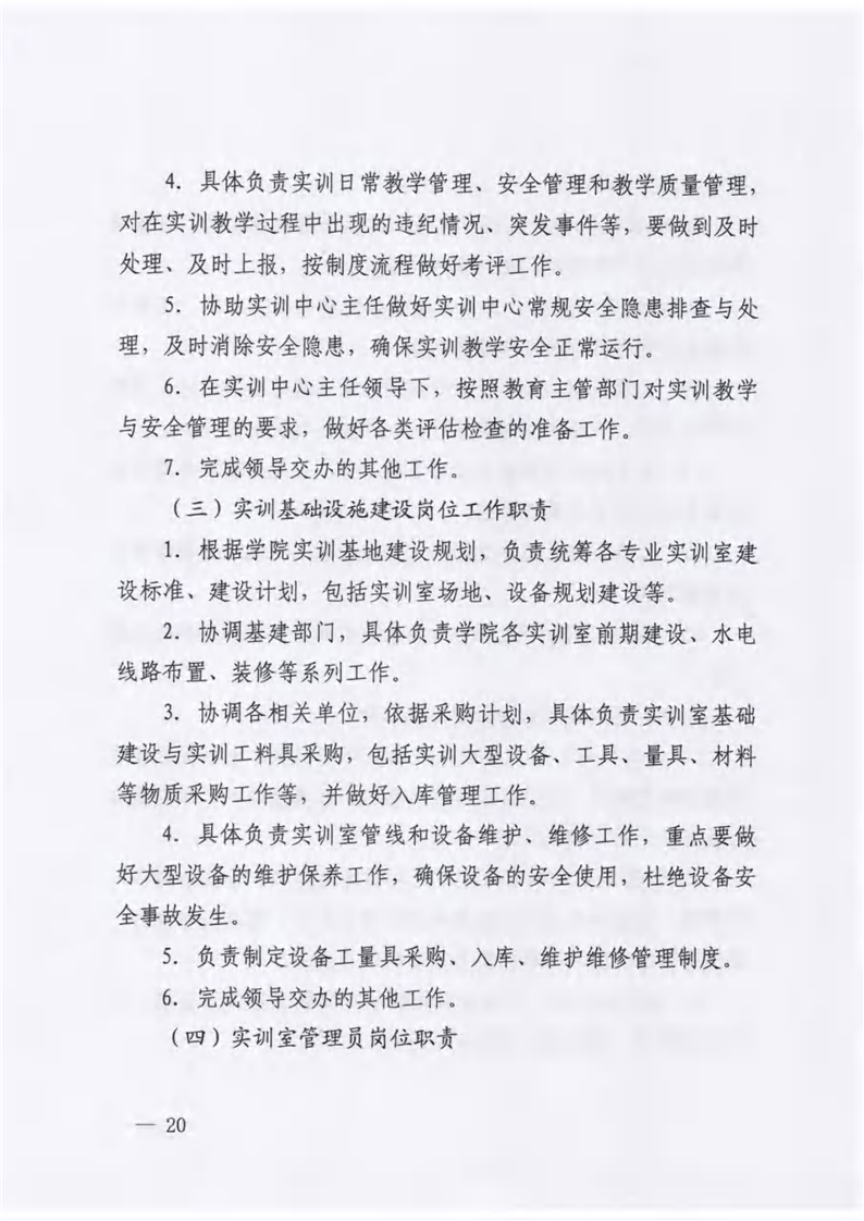
实训中心
飞行技术实训基地
机电工程实训基地
民航服务实训基地
安全管理实训基地
消防应急实训基地
智能科技实训基地
汽车工业实训基地
实训室安全动态
评估建设
政策规划
评建文件
评建动态
评建简报
招生专栏
招生计划
专业设置
招生动态
招生章程
招生简章
招生问答
神彩app下载学院概况
资助政策
奖助动态
就业天地
就业影像
就业动态
产教融合
校企合作
国际交流
当前位置 :
首页
>
教学科研
教学科研
>
教学管理运行
神彩app下载关于印发《教师与教学管理岗位工作职责(2022修订)》的通知
来源:
时间🎲:
2022.10.10
上一条:
神彩app下载课程重修管理办法(试行)
下一条🐆:
神彩app下载关于印发《教学部门管理项目内容与要求(试行)》的通知
校园视频
-更多-
热门专业
-更多-
•电气自动化技术
•民航空中安全保卫
•无人机应用技术
•飞机机电设备维修
0816-4553333
官方微信
官方微博
官方抖音
领导邮箱:leader@ahdhxc.com
就业统计举报电话👇🏿:0816-6378287;邮箱522090587@qq.com
招生热线 :
0816-4553333
快速导航:
招生动态
行政部门
就业天地
招生问答
院系设置
在线查询
招生计划
集团简介
在线报名
专业设置
神彩app下载学院概况
教学成果
2020-2025 © 神彩app下载有限公司 版权所有
蜀ICP备70354743号-1
技术支持:
四川百信智创
神彩app下载推荐信誉平台
🔊祝大哥2025新的一年里蛇转乾坤,旗开得胜,一路长红,财运缠身,前程似锦,一路辉煌💸💸
彩神-官网登录
🔥新平台开业,注册开户,待遇丰厚
彩神ll手机注册
高赔率,首存豪礼,彩票包赔
彩神8开户
注册绑卡有礼,超高反水,信誉保障
彩神争霸平台
多种彩票玩法,最权威彩票游戏平台
🔊🔊🔊
彩神cs官网
提供
快3
🧜🏼♀️、
时时彩
🚶🏻、
六合彩
、
赛车
、
棋牌游戏
🧑🏼🚒🎟、
彩票投注
等各类游戏娱乐
打造顶级的网上娱乐平台,界面美观,速度快,服务优质,安全稳定,带给您最佳游戏体验。
全网最佳信誉平台真诚欢迎您!!!
更多87彩票网担保平台
神彩app下载专业提供:
神彩app下载
📤、
、
等服务,提供最新官网平台、地址、注册、登陆、登录、入口、全站、网站、网页、网址、娱乐、手机版、app、下载、欧洲杯、欧冠、nba、世界杯、英超等,界面美观优质完美,安全稳定,服务一流,神彩app下载欢迎您。
神彩app下载